海北州出台《海北州火灾事故调查处理规定》_西部门户网

海北州出台《海北州火灾事故调查处理规定》

来源:网络 作者:西部门户网 更新时间:2022-06-24 点击数:

(来源:海北消防)

原标题:海北州出台《海北州火灾事故调查处理规定》

为进一步增强全州抵御火灾风险能力,强化火灾事故倒查追责,加强和规范事中事后监管,压实各级消防安全责任,经州政府第17次常务会议研究同意,海北州人民政府办公室印发《海北州火灾事故调查处理规定》。

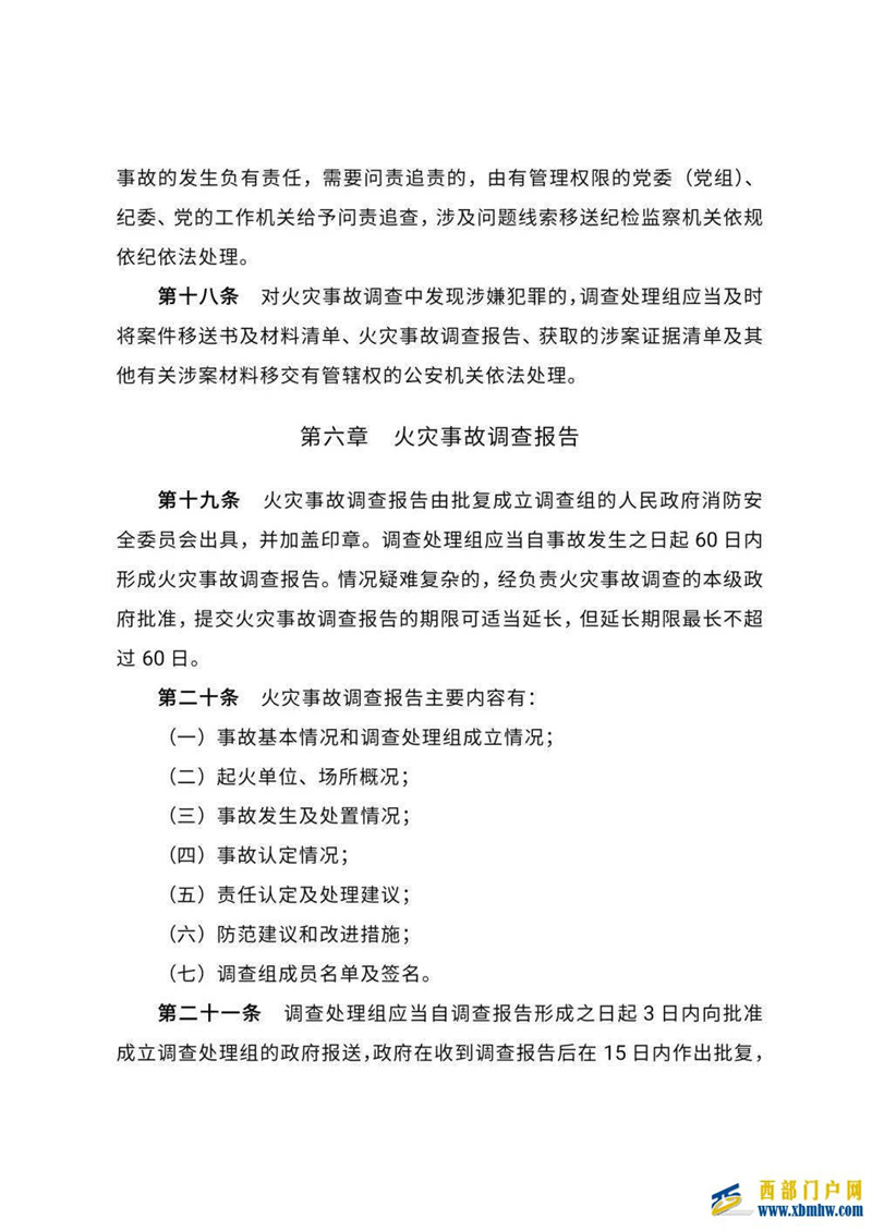
《规定》分为调查处理权限、调查处理组织、调查范围、调查取证、责任追究和移送、火灾事故调查报告、整改措施评估、附则共8章29条。

海北州出台《海北州火灾事故调查处理规定》(图1)

海北州出台《海北州火灾事故调查处理规定》(图2)

海北州出台《海北州火灾事故调查处理规定》(图3)

海北州出台《海北州火灾事故调查处理规定》(图4)

海北州出台《海北州火灾事故调查处理规定》(图5)

海北州出台《海北州火灾事故调查处理规定》(图6)

海北州出台《海北州火灾事故调查处理规定》(图7)

海北州出台《海北州火灾事故调查处理规定》(图8)

文字来源:张也

本期编辑:赵婷

111
加入收藏

本文标题:海北州出台《海北州火灾事故调查处理规定》

本文链接:http://m.xbmhw.com/xinwen/7265.html